第一章 总则
第一条 为进一步规范龙华新区月殳份合作公司货物和服务采购行为,推进社区基层廉政建设,根据《深圳经济特区股份合作公司条 例,》、《关于加强股份合作公司资金资产资源管理的意见(试行)》(深办发〔2013〕9号)等法律、法规和规范性文件,结合龙华新区实际,制定本规范。
第二条 本规范所称货物和服务采购,是指月殳份合作公司为开展经营活动或者履行管理职能,以合同方式有偿取得商品、权益和服务的行为。
第三条 本规范所称货物,是指各种形态和种类的商品、权益,包括原材料、设备、产品、车辆等实物商品,商标专用权、著作权、专利权等知识产权;本规范所称服务,是指信息网络开发服务、金融保险服务、会计和审计服务、法律咨询服务、维修与维护服务、物业管理等除商品和权益外的各类专业服务。
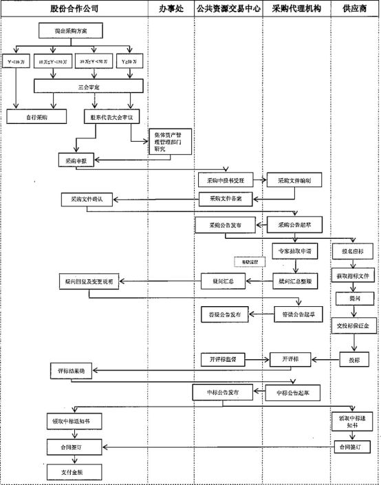
第四条 龙华新区各级股份合作公司限额30万元(含)以上的货物和服务项目采购,纳入新区公共资源交易平台集中交易。限额标准以下的货物和服务采购由各级股份合作公司自行采购,章程对表决决策主体有规定的,从其规定。相关采购目录可参照2016年龙华新区政府集中采购目录。
第五条 纳入新区公共资源交易平台集中交易的采购项目,按照平博(中国)流程处理。应当采用公开招标、竞争性谈判、单一来源谈判的方式进行采购,且以公开招标方式为主。因合格供应商不足导致公开招标失败2次的,通过公告直转方式,依据合格供应商数量转为竞争性谈判或单一来源谈判方式进行采购。
第二章 采购流程
第六条 股份合作公司货物和服务采购活动应当遵循公开、公平、公正和诚实信用原则。
第七条 股份合作公司采购货物和服务项目应遵循如下程序:
(一)项目采购额在10万元以下的:由公司董事会按照市、新区有关文件和公司章程,自行组织采购。
(二)项目采购额在10万元(含)以上、30万元以下的:由公司董事会提出采购需求方案,提交公司董事会、监事会、集体资产管理委员会(以下简称“三会")审定通过后,自行组织采购。
采购需求方案包括但不限于以下内容:
1.采购项目名称、预算金额;
2.拟采用的采购方式;
3.拟设定的供应商资格条件;
4.拟采购货物清单、项目技术需求及标准等内容;
5.项目服务范围、服务期及服务标准等内容;
6.付款方式;
7.其他相关内容。
(三)项目采购额在30万元(含)以上、50万元以下的:
1.由公司董事会提出采购需求方案提交公司三会审定通过。若公司章程规定需召开股东代表大会审议通过的,则从其规定召开股东代表大会。
2.通过新区公共资源交易平台按照平博(中国)流程处理。
(四)项目采购额在50万元(含)以上的:
1.由公司董事会提出采购需求方案提交公司三会审定通过。
2.召开股东代表大会进行审议。
3.经股东代表大会审议通过后,报办事处集体资产管理部门提出意见。
4.经办事处集体资产管理部门研究通过后,通过新区公共资源交易平台进行公开招标。
5.按照新区公共资源交易中心按照平博(中国)流程处理。
第八条 股份合作公司在新区集体资产交易系统进行项目申报时,项目金额、交易方式、购买货物服务内容等申报内容应与民主表决通过的内容一致。
股份合作公司在新区集体资产交易系统上进行项目申报时,应提交以下资料:
(一)拟定的采购需求方案;
(二)民主决议,即经公司三会和股东代表大会通过的决议。
第三章 监督管理
第九条 供应商对采购文件有异议的,应于采购项目公告规定的开标前答疑期限内向股份公司或采购实施机构提出疑问,股份公司或采购实施机构按照项目采购公告的时间规定作出答疑回复。
第十条 健全利益回避和风险防控机制。股份合作公司不得将公司的货物和服务采购项目发包给本公司董事会、监事会成员及其近亲属;董事会、监事会成员不得私下透露评标信息给潜在投标人或与其达成某种协议。新区纪检部门、新区及各办事处集体资产管理部门要指导股份合作公司规范采购行为,重点查找招标风险、廉洁风险,健全风险防控机制。
第十一条 股份合作公司货物和服务采购若违反相关法律、法规的,经所属办事处集体资产管理部门确认无效,作如下处理:
(一)尚未签订采购合同的,不得签订采购合同,并撤销中标或者成交通知书;
(二)已签订采购合同尚未履行或者正在履行的,不得履行或者终止履行;
(三)采购合同履行完毕或者无法终止的,依法承担相应民事责任。
第十二条 党政机关工作人员在股份合作公司货物和服务采购过程中存在收受贿赂、徇私舞弊、泄露秘密、玩忽职守等违法违纪行为的,依照《中国共产党纪律处分条 例》等有关规定给予相应的党纪政纪处分。涉嫌犯罪的,移送司法机关依法处理。
股份合作公司有关人员在集体资金货物服务采购活动中违反本规范规定的,由相关部门视情节轻重对相关责任人依照《中华人民共和国村民委员会组织法》《农村基层干部廉洁履行职责若干规定(试行)》等有关规定处理。对其所获取的不正当经济利益,应当依法予以没收、追缴或者责令退赔;造成国家、集体或者村民损失的,应当依照有关规定承担赔偿责任。构成违法犯罪的,依法移送司法机关追究其刑事责任。
第四章 附 则
第十三条 本规范未尽事宜,参照相关法律、法规和上级有关规定执行。
第十四条 本规范由龙华新区发展和财政局、龙华新区公共资源交易中心负责解释。
第十五条 本规范自发布之日起施行,有效期暂定三年。
附:龙华新区股份合作公司货物和服务采购流程图
